• <li id="oo0oo"></li>
  • <li id="oo0oo"></li>
  • <li id="oo0oo"><tt id="oo0oo"></tt></li>
    <li id="oo0oo"></li>
  • 2025大阪世博懶人包,記者直擊7大必看焦點!6大入場貼士

    發布時間:2025-04-15 16:14

    2025世界博覽會(即大阪萬博Expo 2025)于2025年4月13日至10月13日舉行,為期184日,舉行地點為日本大阪市此花區夢洲大阪灣人工島,集合多達153個國家及地區、25個國際組織參展,預計吸引2,800萬人次參觀,勢成今年國際最大盛事之一。本文將介紹2025年大阪萬博的各大資訊,包括舉辦日期、時間、地點、交通方式、門票購票資訊及場館預約攻略,記者親自前往直擊,為大家整理必看7大焦點,想計劃前往的大家必定要留意!

    大阪世博

    2025大阪世博舉辦日期、時間、地點

    2025年日本國際博覽會(大阪?關西世博會,EXPO 2025),于2025年4月13日至10月13日舉行,為期184日,舉行地點為日本大阪市此花區夢洲(Yumeshima)大阪灣人工島。今次博覽會是大阪繼1970年后第二次舉辦世博會,睽違55年再度回歸。大阪世博集合多達153個國家及地區、25個國際組織參展,預計吸引2800萬人次參觀。

    2025大阪世博懶人包

    活動全名:2025年日本國際博覽會(大阪?關西世博會,EXPO 2025)

    舉辦時間:2025年4月13日至10月13日,共184天

    開放時間:早上9時至晚上10時

    地點:日本大阪市此花區夢洲(Yumeshima),大阪灣人工島

    官方網頁

    2025大阪世博主題與目標

    今次世博主題為“構建未來社會,想象明日生活”,推動全球合作與共生社會的建立為核心目標,主題圍繞“連結”、“多樣性”與“共生”,以科技與創新為方向,探索如何應對全球挑戰,促進可持續發展。展覽將聚焦智慧城市、環境技術、人工智慧、健康醫療等多元領域,呈現來自世界各地的創新成果與解決方案,旨在為人類未來的可持續與包容生活開辟新可能性。

    2025大阪世博吉祥物“MYAKU-MYAKU”

    大阪萬博吉祥物名為“Myaku-Myaku”(脈脈ミャクミャク),由日本設計師山下浩平(Kohei Yamashita)及其團隊設計,Myaku-Myaku是一個紅藍相間的變形生物,靈感來自水滴與細胞的結合。其身體由多個紅色球狀物組成,搭配藍色水滴狀頭部,眼睛靈動且帶有好奇感?!癕yaku”(脈)在日文中有“脈動”或“流動”之意,雙重“Myaku-Myaku”則強化了生命力與活力的感覺,呼應萬博“設計未來社會,為了我們的生活”的主題。

    吉祥物

    作為大阪萬博吉祥物,不但能在官方網站、社交媒體及實體展覽看到Myaku-Myaku的蹤影,進入會場后亦可透過AR技術與Myaku-Myaku互動,甚至看到它以不同形態出現在展館或表演中。官方已推出多款以Myaku-Myaku為主題的紀念品,如毛絨玩具、T恤、徽章等,收藏價值極高。

    2025大阪世博記者開幕直擊!

    大阪世博于4月13日上午9時正式開幕,大批市民及游客一早于門外排隊等待入場,而世博吉祥物Myaku-Myaku打卡位成為人氣打卡點,不少人搶購吉祥物周邊。大會估計開幕首日逾14萬人進場,各個場館、餐廳、便利店出現夸張排隊人潮!

    1.jpeg

    ▲2025大阪世博記者開幕直擊!

    2025大阪世博入場貼士

    1.提前到達

    在開門前半小時已有不少訪客早早到場等候,記者連續兩日于上午8時45分到場,等候約30分鐘才成功進入。加上入場安檢相當嚴格,需時頗長,最好比預約時間早到場等候。樽裝水及飲料均可攜帶入內,至于罐裝飲料則不可帶入場。

    提提大家,東門位置網絡接收不良,為了省時及避免突發情況,建議大家最好于入場前預先截圖,方便向工作人員出示入場QR code。

    2.入場后把握機會即場預約

    大阪世博的熱門展館采用預約及抽簽的入場方式,若錯過提早預約,亦可把握即場預約的最后機會。記者于首日上午9時20分入場,入場后10分鐘即可于官網預約場館,最后成功預約高達展館下午5時的時段。不過需注意每次只能預約一個場館,完成參觀后才能預約下一個場館,因此最好預先計劃有興趣入場的場館。

    若想在預約時間前參觀其他場館,亦可到訪一些開放即場排隊的場館,記者建議可預先下載“Expo 2025 Personal Agent”App,除有計劃路線功能,亦可查詢無需預約的場館。

    3.預先下載地圖

    據記者觀察,場內并無派發免費實體版地圖,而且現場地圖及“水牌”均為日文,建議大家預先下載及列印實體地圖,計劃好路線方便游覽。>>官方地圖下載<<

    4.帶備合適衣物及雨具

    記者入場當日正好遇上大暴雨,場內多數為戶外區域,避雨位較少,最好自行帶備雨衣。另外人工島夢洲位于海邊,氣溫較市區低,記得準備保暖衣物。至于炎夏月份前往的大家,則要記得做好防曬措施。

    5.預留時間排隊

    雖然園區內餐廳及美食選擇豐富,不過午餐時間大多都要排隊,而且便利店、洗手間、購物商店不時看見“打蛇餅”的情況出現,預計周日及假期人潮眾多,最好預留時間排隊。有需要的朋友可以先在市區準備少量糧食,作補充體力之用。

    6.只支援電子支付

    大阪世博場內不能使用現金,僅支援電子支付,如Visa、Mastercard、Apple Pay,以及Suica、ICOCA、Pasmo等交通卡,場館內亦設有增值機。

    2025大阪世博7大必看焦點

    1、高達展館——1.17米高達震撼現身

    1

    大阪世博最引人注目的焦點之一,無疑是17米高達震撼現身!由BANDAI NAMCO(萬代南夢宮娛樂)打造的高達展館“GUNDAM NEXT FUTURE PAVILION”,以“未來的宇宙機場”為設計靈感,將《機動戰士高達》系列中人類拓展宇宙生活邊界的宏大世界觀融入其中。而展館的最大亮點,則是達17米的1:1實物大高達立像“RX-78F00/E”于展館外展出,頭頂高12.31米,總重量達49.1噸,其姿勢為單膝跪地。這個高達立像并非全新打造,而是沿用曾于2020年至2024年在橫濱展出的可動高達“RX-78F00”的材料,經過重新組裝與設計改造后,以全新形象亮相。

    至于展館內則設有以高達世界觀為基礎的沉浸式體驗,透過虛擬實境體驗,讓參觀者欣賞到高達系列所描繪的世界及技術,彷佛置身于高達的世界,現場還有不少高達商品及會場限定商品,晚上還會有燈光表演,高達迷必去朝圣!

    2、大屋根——全球最大木造環形建筑

    2

    大阪世博另一亮點便是“大屋根”(Grand Roof),全長超過2公里、高12至20米,總面積達6萬平方米,被《健力士世界紀錄大全》認定為“全世界最大的木造建筑”。該結構以圓形環繞會場,由建筑師藤本壯介設計,在現代建筑中融合日本傳統結構工法,特別采用傳統的“貫”榫接技術,并選用了采用日本國產杉木、檜木及部分歐洲赤松,展現了日本建筑的精湛工藝。

    大屋根不但成為連接會場內各區域的通道,游客可沿環形步道漫步,從不同角度欣賞161個參展國的展館,感受文化交融的氛圍,亦可登上屋頂平臺,能飽覽瀨戶內海的自然美景和大阪市景,成為拍照打卡的熱點。

    3、水上舞臺

    3

    大阪世博今年于水上世界區打造“水上舞臺”,面積達8,800平方米。日落后上演的“藍和夜的彩虹游行”表演絕對是每日的重頭戲,舞臺將融合水舞、光雕投影和音樂等元素,打造出震撼的表演效果!另有日間各種音樂、文化、傳統藝能表演,還有來自全日本各地的祭典、游行亦會登場。

    4、《Pokémon GO》沉浸式寶可夢體驗

    4

    大阪世博與《Pokémon GO》合作,在博覽會期間,推出一系列《Pokémon GO》限定活動,帶來沉浸式的寶可夢(Pokémon)體驗,今年采用AR技術打造互動、拍照打卡體驗,只要到會場設置的多個立體寶可夢打卡位,即可使用“GO 快照”功能與皮卡丘、卡比獸、喵喵等寶可夢拍攝。由萬博“EXPO”文字變化而成的未知圖騰(E、X、P、O)稀有寶可夢也會隨時現身會場,讓大家一同“捉精靈”!

    5、藏壽司史上最大店鋪登場

    藏壽司(くら壽司)于大阪世博打造史上規模最大店鋪,位于會場西端的“未來生活區”(Future Life Zone)。店內設338個座位,亦設有一條長達135米的回轉帶,成為藏壽司史上最長的輸送帶!店面以以日本傳統的“藏(倉庫)”為靈感,并在墻面融入壽司的圖案;外墻材料采用約33.6萬枚廢棄貝殼、搭配海藻制作的天然黏著劑,減少環境負擔;店內則以白木桌椅與畳風座椅營造日式摩登氛圍,天花板上更有巨型回轉帶與壽司盤圖案,增添視覺震撼。

    藏壽司更特別推出的70款“世博特別菜單”,將萬博參展的70個國家與地區的代表性料理融入回轉壽司,包括中國的月餅、瑞典的肉丸、法國可麗露、比利時窩夫、愛爾蘭的波克斯蒂(即馬鈴薯煎餅)、新加坡辣椒蟹、喀麥隆炭烤鯖魚、多明尼加共和國椰汁魚等異國風味,菜式經過精心研發,更邀請各國駐日大使試食以呈現最正宗的風味。

    5

    另外,藏壽司亦特別設計專屬的“萬博版抗菌壽司蓋”,以紅藍兩色的“握手”圖案連結兩盤料理,象征著世界飲食文化的交流。

    藏壽司 くら壽司(大阪?關西萬博店)

    地址:大阪市此花區夢洲 會場西端“未來生活區”(Future Life Zone)(L76-11)

    營業時間:早上10時 至 晚上9時

    預約網址 

    電話:06-6940-6102

    6.PASONA NATUREVERSE  阿童木現身展館

    PASONA NATUREVERSE 展館以“生命”為核心,通過科技與藝術的結合,展示人類如何與自然共創未來。故事設定在一個名為“Natureverse”的未來世界,訪客將跟隨經典動漫角色鐵腕阿童木(Astro Boy) 作為導航員,探索生命進化的歷程與未來可能性;另一漫畫角色 Black Jack(怪醫黑杰克)則負責介紹未來醫療、人類與環境友善的食品等創新內容。

    6

    記者在參觀過后,認為最震撼的展品必定是iPS心臟(iPS Heart),是全球首創展品,使用iPS細胞(誘導多能干細胞)制成的三維心肌模型,模擬真實心臟跳動。另外展館采用360度投影、LED螢幕和立體聲,打造沉浸式體驗。

    7.One World, One Planet. 無人機表演

    每日傍晚于互動表演區有1,000架無人機升空表演,結合音效、照明與AR投影的戶外展演,帶來震撼視覺與聽覺體驗!

    One World, One Planet. 無人機表演

    大阪世博主要建筑

    大阪世博場內分別設有3大主要建筑,分別為EXPO Hall展演廳、EXPO 國際交流廳以及迎賓館,除了于展演廳上演的Physical Twin Symphony等活動,其他設施無需預約即可進入。

    1.EXPO展演廳(EXPO ホール)

    EXPO展演廳由伊東豐雄建筑事務所設計,有著巨大金色圓頂,外型簡單又有氣魄,萬博期間將上演Physical Twin Symphony(人與科技和諧共存的未來)活動,以“實驗性現場娛樂”為概念;以及Shining Hat(生命閃耀的未來社會)日落后展演廳外墻將化身巨型投影幕,播放日本國內外投稿的作品,呼應萬博主題“生命閃耀的未來社會”,每日預計播放兩次。

    8

    2.EXPO國際交流廳(EXPO ナショナルデーホール)

    EXPO 國際交流廳由4個設施所構成,包括主舞臺、活動區、餐飲區與展覽區。主舞臺會舉辦各國的“國家日”活動、特別典禮;活動區提供音樂演出、座談會與文化工作坊,促進國際交流;另外還有餐飲區和展覽區,游客可品嘗各國美食并探索展品,成為萬博期間必訪的熱點。

    EXPO國際交流廳

    國際交流廳由創立百年的安井建筑事務所和以綠建筑聞名的平田晃久建筑事務所聯合設計,多層次結構模擬自然地形,戶外空間與室內場館交融,綠意盎然的植物點綴其中,搭配大面積玻璃與植生墻,營建自然氛圍。

    3.迎賓館

    “迎賓館”為接待世界各國領袖與貴賓設計,用于開幕式招待會、高峰論壇及正式晚宴。以現代極簡風格為基調,融入日本傳統元素,外觀流線型設計搭配竹材與玻璃,館內寬敞的空間配有高挑天頂,日式庭園坐落其中。

    迎賓館

    2025大阪世博 8大主題展館

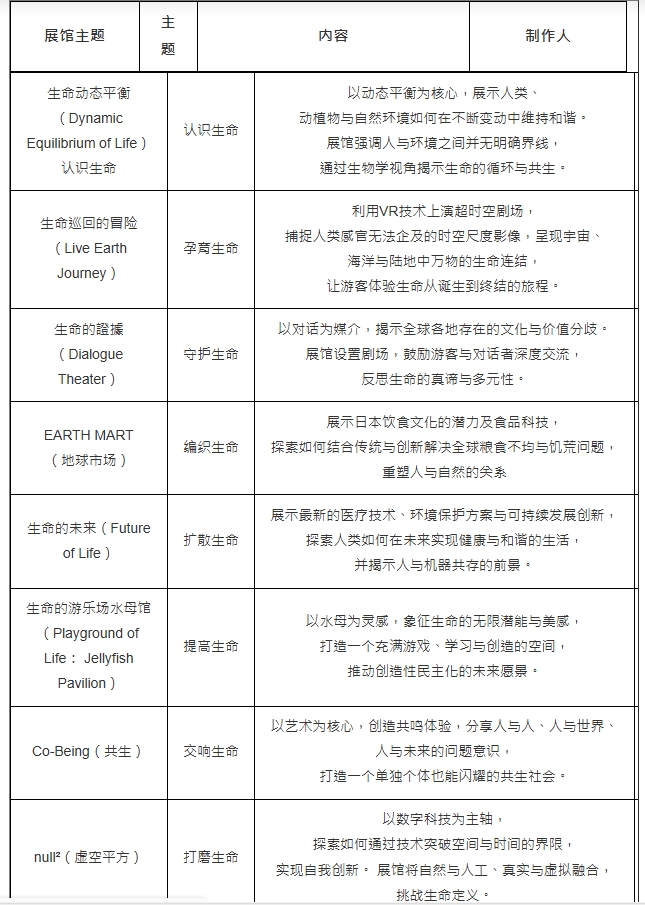
    大阪世博的8大主題展館(Signature Pavilions),由8位跨領域的日本頂尖制作人制作,涵蓋“認識生命”“孕育生命”“守護生命”等多元視角,打造實體與虛擬結合的沉浸式體驗。

    1

    2025大阪世博日本館/國內館

    國內館由日本政府、地方政府與機構打造,位于“展館世界”(Pavilion World),展示日本的文化傳統與技術前沿,當中包括日本館(Japan Pavilion)、大阪醫療館(Osaka Healthcare Pavilion Nest for Reborn)、關西館(Kansai Pavilion)、女性館(Women’s Pavilion in collaboration with Cartier)。

    國內館

    2025大阪世博國內“民間組織館”

    民間組織館由日本及國際企業與團體創建,位于“未來生活區”(Future Life Zone),展示私營部門對未來社會的想象與貢獻。當中必去有高達展館(GUNDAM NEXT FUTURE PAVILION)、三菱未來館、Panasonic 集團館“物之國”、YOSHIMOTO waraii myraii 館、ORA 外食展館“宴~UTAGE~”等。

    2025大阪世博國際館

    除了日本國內館外,世博亦有來自約160個國家參展,展館設計各有特色,展示各自的文化遺產、科技創新與對未來社會的愿景。

    2025大阪世博活動與表演時程表

    除了各個場館外,大阪世博還安排了多個活動與精彩表演,包括多個燈光騷、無人機表演、光影匯演等,亦會將不同日子定為“國家日”,舉行各個參展國家的文化、美食、表演活動。大家可從官方網站查閱特別活動日期和時間。查詢活動日程按此。

    2025大阪世博交通方法

    1.鐵路

    大阪Metro中央線已于2025年1月開設新站“夢洲站”,可直達大阪世博場館。若從大阪市區出發,可搭乘地鐵御堂筋線及中央線前往“弁天町”,再轉乘延伸至夢洲站的北港科技港線;若從關西國際機場出發,則可搭乘南海電鐵至難波站后換乘大阪Metro中央線到夢洲站,總車程約70分鐘,下車后經東門入場。

    JR推出“世博新干線”,包含東海道新干線、九州新干線等特定列車都會換上吉祥物“MYAKU-MYAKU”的彩繪涂裝,將運行至世博會期結束。

    2.接駁巴士

    萬博接駁巴士亦正式提供服務,于大阪國際機場、新大阪、難波、天王寺等主要地點發車,直達夢洲第1交通終點站(西門前),惟需事前于關西旅游 APP“KANSAI MaaS”上預約,不過該APP僅開放日本區域用戶下載,建議大家抵日時第一時間先下載,或透過海外旅行社預訂企劃乘車券,便可使用所發行的 QR Code 進站搭車。下車后經西門入場。巴士班次詳情按此

    交通

    2025大阪世博門票種類及價錢

    購票門票途徑按此

    門票

    購票詳情:東瀛游自由行套票

    【大阪關西世博】大阪5天4晚自由行 套票

    包大阪關西世博一日門票 

    (大阪逸之彩酒店4晚、香港至大阪來回機票 )

    價錢:2人同行價$7930+

    大阪京都旅行團連世博、行程

    大阪、2025年大阪關西世博、京都嵐山、三方五湖山頂公園、心齋橋OUTLET購物、溫泉5天之旅JOEE05

    出發日期:4 月26、28、5月-6月

    價錢:每位$6799+ 

    2025大阪世博門票預約方法

    2025大阪萬博門票主要采用“電子門票”方式,于官網即可購買。于官網注冊及登錄“萬博ID”即可線上購買門票。購票后可選擇想要前往的日期(參觀日期預約可于預定參觀日期前6個月開始預約)當日出示QR CODE即可入場?,F場亦設有柜臺提供即場購票,不過額滿即止,而且無法提早預約場館,建議有興趣前往的大家預先買好門票。

    如何預約入場日期及時間

    1.官網的售票主頁畫面上,點擊“預約、抽簽申請、變更、入場”登錄門票號碼

    2.登錄后點擊“匯總申請、抽簽”,就會顯示菜單,點擊“到場時間預約”

    3.在“選擇票”畫面上,選擇預約入場時間的票,點擊“用選擇的票申請”(如為同行人士一共預約,則點擊“其他人持有的票也一起申請(輸入票ID”)

    4.在“選擇到場時間”頁面上,選擇到場日、時間以及交通工具和選擇入場門,交通詳情可參考上文內容。

    5.完成入場預約

    2025大阪世博各場館入場預約攻略

    大阪世博全部場館及部份表演均采用預約入場的方式,不少熱門場館都非常搶手!在購票后共有4次機會可以預約心水場館,需注意開放預約時間為日本時間凌晨12時,即需要在香港時間晚上11時進入網站預約,預約日期分別為:

    第一次抽簽,可于預定參觀日期前2個月開始預約

    第二次抽簽,可于參觀日期前7日開始預約

    候補預約,3日前預約(今次并非抽簽,而是先到先得)

    現場預約(在入場后10分鐘開始開放即場預約,場館視乎人流決定名額)

    2025大阪世博場館預約步驟

    1.于官網點擊“預約、抽簽申請、變更、入場”

    2.選擇想預約場館的門票后,點擊“用選擇的票申請”(如為同行人士一共預約,則點擊“其他人持有的票也一起申請(輸入票ID”)

    3.搜索想要的展館或活動,頁面會顯示相應的展館活動名稱,點擊展館活動名稱。

    4.選擇展館活動需要的時間段,再點擊“申請”

    5.完成

    *需留意每次只能預約一個展館或活動

    更多游玩資訊,盡在星島環球網:

    為旅行添彩!Visa訂購機票享高達800港元現金回贈

    深圳iN城市廣場換新開業,占地11萬㎡+逾百品牌進駐!

    香港塱原自然生態公園開放!免費入場看200+種雀鳥/蘆葦田

    佛山11大必去旅游景點,園林古跡/夜市美食/歐洲小鎮

    去除“班味”,4大深圳小眾藝術景點推介!

    以上內容歸星島新聞集團所有,未經許可不得擅自轉載引用。

    熱門文章
    久久五月综合婷婷私